分享:
关于我们
推广服务
联系我们
首 页
资 讯
冲压与模具网上展览会
维德视频网
布鲁助手
人 才
会 展
中国锻压网
中国锻压协会
资讯
首页
资讯列表
资讯内容
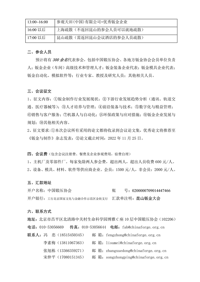
年终盛典 | 2022中国钣金制作大会-全国钣金制作企业厂长会议
2022中国钣金制作大会-全国钣金制作企业厂长会议
维德视频推荐
扬州恒佳自动化折弯单元
舒勒伺服压力机自动生产线
第一拖拉机股份有限公司
AMADA中国展彩回顾
YCM 传动轴数控加工
配机械手多机自动化冲压线
中国冲压与模具网上展览会
机械压力机馆
液压成形装备馆
精冲馆
精密高速冲床馆
自动化及周边设备馆
旋压及辊压设备馆
冲压模具与工装馆
焊接与连接技术馆
软件及信息化馆
润滑及表面处理馆
冲压零部件馆
材料与辅助材料馆
7X24小时
05-15
2026重庆汽车智能技术展圆满收官
05-14
鞍钢集团ANautoS全矩阵升级闪耀
05-12
聚焦网红重庆,制造重镇!第26届立嘉
05-09
3750T超大型智能多工位冲压线下线
05-08
2026中国智能汽车技术展免费预约
05-06
2026中国国际锻压采购商大会启动!
04-30
冲压、钣金制作、精冲和封头成形
04-21
2026重庆智能汽车技术展亮点速戳
热门排行
主编推荐
01
法因图尔:在开拓创新中前行
02
伺服主驱动是金属成形机床的必选
03
冲压与钣金制作行业技术观察与思考
04
金言|“智能”套路
05
魏渊钦:技术创新 服务客户
3750T超大型智能多工位冲压线下线
2026-05-09
2025中国冲压行业十大风云事件评选
2026-01-07
2025中国钣金与制作行业十大事件
2026-01-07
2022中国钣金制作大会-全国钣金制作企业厂长会议